Select Page

Headway

Konsept

Headway er en app designet for å støtte personer som opplever milde angst symptomer. Selv om den ikke er en kur eller en erstatning for medisinsk behandling, fungerer den som et nyttig verktøy for å ta en pause, samle tankene og få innsikt i angstmønstrene dine.

Med Headway kan du føre en personlig dagbok og spore humøret ditt, noe som gjør at appen kan identifisere mønstre og gi tilbakemeldinger som hjelper deg med å forstå triggere bedre. I tillegg tilbyr appen beroligende aktiviteter som fargelegging og veiledede pusteøvelser for å hjelpe deg med å slappe av og gjenvinne kontrollen i ubehagelige øyeblikk.

Detaljer

Type:
UX og UI design

Teknologi:
Figma

Hva jeg gjorde:
Konsept, research, wireframes, brukertester, prototyping, design

U

Research fase

I dette prosjektet ønsket jeg å designe en app som fokuserte på å hjelpe de som sliter med milde angst symptomer. I min research ønsket jeg å dykke ned i og identifisere ulike metoder som brukes for å lindre angstlidelser i dag, og implementere disse metodene i applikasjonen.

Under researchen min oppdaget jeg at en veldig vanlig måte å behandle angstlidelser på er kognitiv terapi. Som Wikipedia forklarer det:

“En form for psykoterapi som fokuserer på problemløsning og innsikt i sammenhengen mellom tanker, handlinger og følelser. Et viktig mål er å bryte selvforsterkende negative sykluser som opprettholder psykiske helseproblemer.”

Basert på dette tenkte jeg at det ville være en kul idé å inkludere en funksjon i appen hvor du kan skrive ned tanker og følelser, som en dagbok, for å få oversikt over mønstre og hva du gjorde da du følte angstanfallet komme eller om du tenkte på noe spesifikt da det skjedde. Over tid kan dette hjelpe deg å gjenkjenne negative sykluser og jobbe mot å bryte dem.

En annen idé jeg fikk, kom da jeg støtte på noe som heter “Symmetri-obsesjoner med ordningskompulsjoner.” Dette inspirerte meg til å lage en fargeleggingsfunksjon som gjør det mulig for brukerne å fargelegge bilder i appen.

Oppgavebaserte scenarier

  • Du er en person som sliter mye med angst og trenger en pause for å sette deg ned og gjøre noe som kan ta tankene dine bort fra situasjonen: Finn ut hvordan du kan gjøre dette.

  • Du trenger et sted å skrive ned følelsene dine, men du er redd for at romkameraten din kan snoke gjennom tingene dine, så du vil skrive dem et sted mer privat hvor de ikke har tilgang.

  • Du har lav selvfølelse eller negative tanker som fyller hodet ditt og trenger en setning du kan gjenta gjennom dagen for å hjelpe deg med å føle deg bedre: Finn en slik setning og gjenta den gjennom dagen for å se om det forbedrer selvfølelsen din.

  • Du vil forstå hva som utløser angsten din gjennom dagen og trenger en oversikt som kan hjelpe deg med å identifisere mønstre for når du føler deg bra eller dårlig: Finn statistikk i appen som kan gi innsikt.

  • Du befinner deg ofte i stressende situasjoner på jobb og trenger en øvelse som kan roe deg ned og minne deg på å puste dypt: Finn ut hvordan du kan gjøre dette og se om det hjelper deg å slappe av.

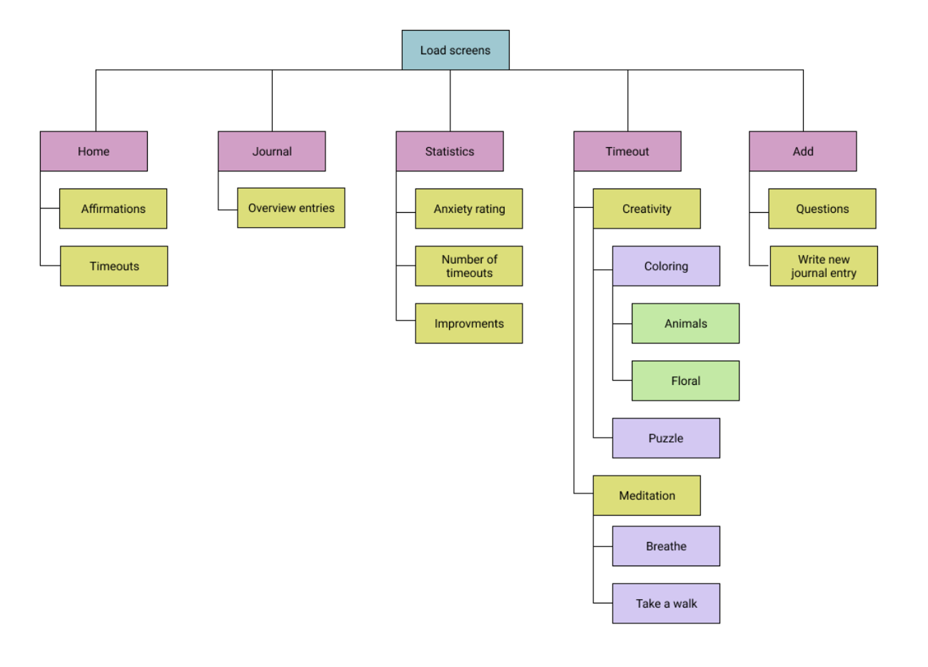
Wireframes and app oversikt

Brukertester

For dette prosjektet laget jeg en prototype ved hjelp av mine lofi wireframes og gjennomførte brukertester på tre forskjellige personer som alle sliter med en form for mild angst.

Mitt hovedmål var å identifisere:

  • Om det er enkelt å navigere og finne all relevant informasjon

  • Om de kan utføre en rekke oppgaver i appen

  • Om konseptet til appen er lett å forstå og hva noen som sliter med angst kanskje savner i appen

Hovedfunn

«Jeg har observert at jeg trenger å justere puste-funksjonen for å gjøre den enklere å samhandle med. Jeg må også vurdere journalfunksjonen og vurdere å legge til en «legg til»-knapp direkte på siden for denne funksjonen, og teste om det er lettere å forstå.»

«Det er tydelig at jeg må klargjøre noen aspekter av appen. Jeg må forbedre prosessen for å fargelegge et bilde, gjøre endringer i journalen, og muligens finjustere formuleringen av spørsmålene for å gjøre dem tydeligere. Dette er noe jeg må jobbe med.»

«Brukeren klarte raskt å finne alle nødvendige funksjoner i appen. Jeg tror dette var en verdifull test som ga meg innsikt i hvordan testpersonen samhandler med appen, hva de fokuserer på, og hva de gir tilbakemelding på. Jeg ble glad for å se at ikonene var effektive og at deltakerne gjorde de riktige valgene, alltid visste hvor de skulle navigere.»

Farger og navnvalg

Jeg bestemte meg for å kalle appen Headway etter å ha søkt på «synonym for progress» på Google.

Jeg synes navnet definerer konseptet veldig godt. Jeg ønsket å fremheve fremgang, og derfor føltes det veldig passende at definisjonen av dette ordet er: «Fremoverbevegelse eller fremgang, spesielt når dette er langsomt eller vanskelig.»

Jeg valgte en ganske mørk, rolig blåfarge fordi den passer godt med målgruppen for appen: Personer som sliter med angst, så dette føltes ut som et passende valg. Jeg la også til en veldig nøytral rosa, som jeg mente komplementerte blåfargen godt.

Den hvite fargen brukes primært til tekst og ikonelementer som plasseres på den blå bakgrunnen for å skape god kontrast, og gjøre teksten lett å lese.

High fidelity design